FUN88乐天使官网入口

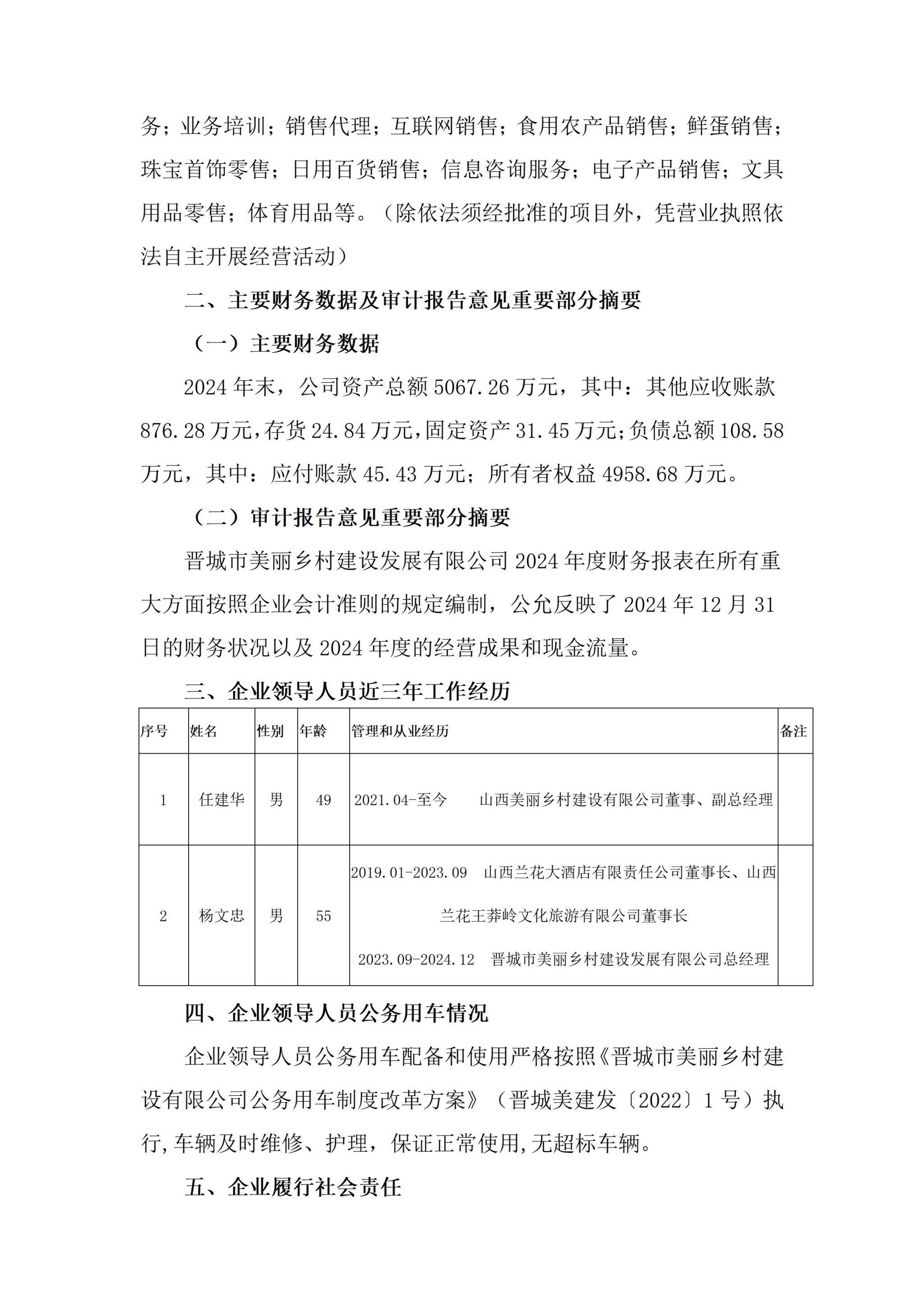
晋都会漂亮墟落建设生长有限公司2024年度企业重大信息果真

泉源:
宣布时间:2025-06-30
浏览:


网站地图